一、招生计划
1.班数:7个班
2.人数:计划招收350名学生。
二、招生对象
方新小学学区范围内2014年8月31日(含8月31日)以前出生的适龄儿童。
三、学区范围
依据未教发【2020】96号文件中有关学区划分范围要求,以方新小学为基点
东界线:开元南路——二府庄路——未央路
西界线:文景路以东
南界线:与莲湖区交界处
北界线:纬二十九街以南
四、招生程序及相关要求
第一步:信息审核
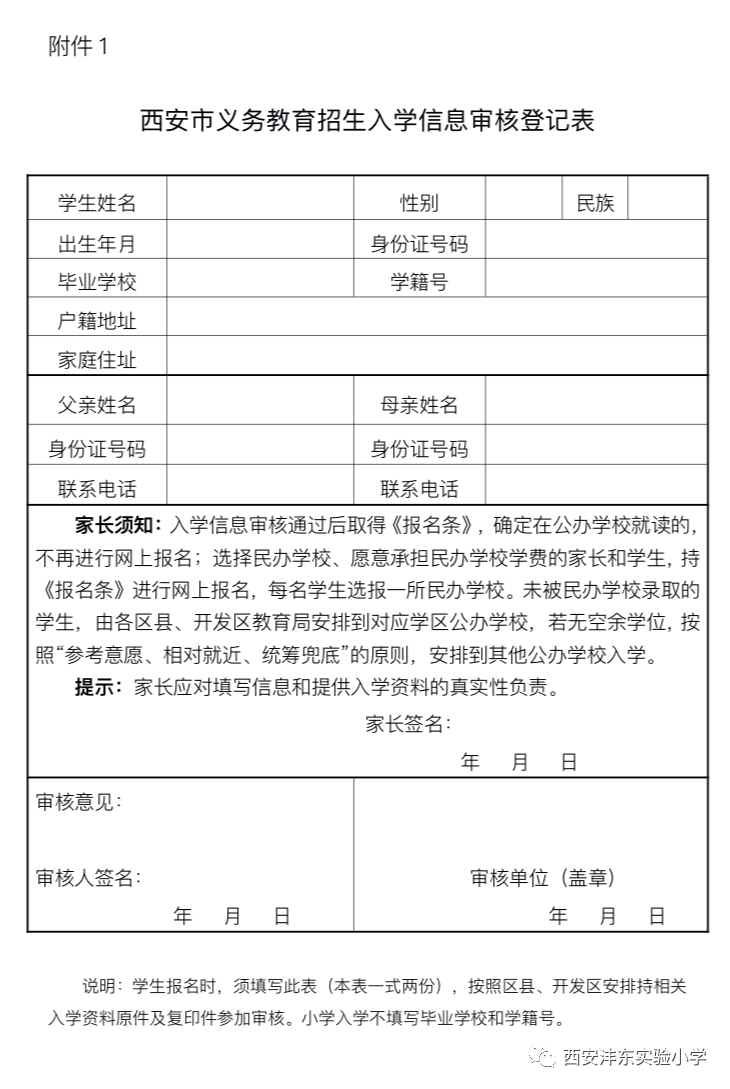
1.网络下载信息审核表6月19日—7月3日前所有符合条件的适龄儿童家长按照所属学区划分,登录未央区政府网、西安市教育局门户网站、西安市义务教育招生入学管理平台(网址:http:// www.xaywjy.com)(以下简称“招生平台”)或微信公众号(xaywjy),自行下载并填写《西安市义务教育招生入学信息审核登记表》(见附件2)。
2.资料信息审核
第一类:未央户籍学区内适龄儿童
时间:6月22日9:00---6月28日17:00凡年满6周岁(2014年8月31日以前出生)的适龄儿童在网上下载信息审核表后,于6月22日9:00至6月28日17:00;(法定节假日休息)。持相关证件资料来校登记进行资格审验。
①学区内户籍与实际居住地一致的适龄儿童家长持全家户口簿、儿童《预防接种证》、《西安市义务教育招生入学信息审核登记表》及其他证明的相关资料到我校审验资料。(注:相关资料:已购房的提供房产证或购房合同及发票;拆迁回迁安置房提供分房合同;单位福利房、集资建房提供原始集资建房票据或单位福利分房文件;房产抵押的提供银行抵押合同。)
②人户分离适龄儿童家长持户口簿、《西安市义务教育招生入学信息审核登记表》,已购房的需提供房产证或购房合同;未购房的需提供房产管理部门提供的无房证明和租房合同及租住地社区或物业开具的居住证明,到我校资审点进行资格审验。
③因城区改造拆迁村民适龄儿童少年入学,原就学学区学校未拆除的,在原学区学校进行资格审核;原就学学区学校拆除,拆迁安置房未交付使用,家庭临时租住在我学区的,家长须持户口簿、房屋拆迁协议、租房合同、社区证明到我校进行资格审验;拆迁已入住安置地,到安置地对应学校进行资格审验。
④集体户籍户籍随父母在我校学区范围内集体户上的适龄儿童、在我校学区居住的陕西省人才交流服务中心及西安市人才服务中心集体户落户人员的适龄儿童家长持户口簿、《西安市义务教育招生入学信息审核登记表》,已购房的提供房产证或购房合同;未购房的提供房产管理部门提供无房证明、租房合同、租住地社区或物业开具的居住证明到我校资审点进行资格审验。
⑤学区户籍范围内挂户、空户、假户口等非正常户籍
挂户:孩子户籍和户主或房主是非直系亲属关系或孩子单独立户的户籍,不作为就近入学的依据。
空户:适龄儿童的户籍落户在实际并不存在的地址上,不作为就近入学的依据。
假户:适龄儿童的户籍在假户口簿或其他非正常户籍证明上,不作为就近入学的依据。凡属挂户、空户、假户等,到实际居住地所属的公办学校资审点审验资料,取得《报名条》。非正常户籍不作为就近入学依据,区教育局根据学位情况,在全区范围内统筹安排。
第二类:学区范围内非未央户籍子女资格审核
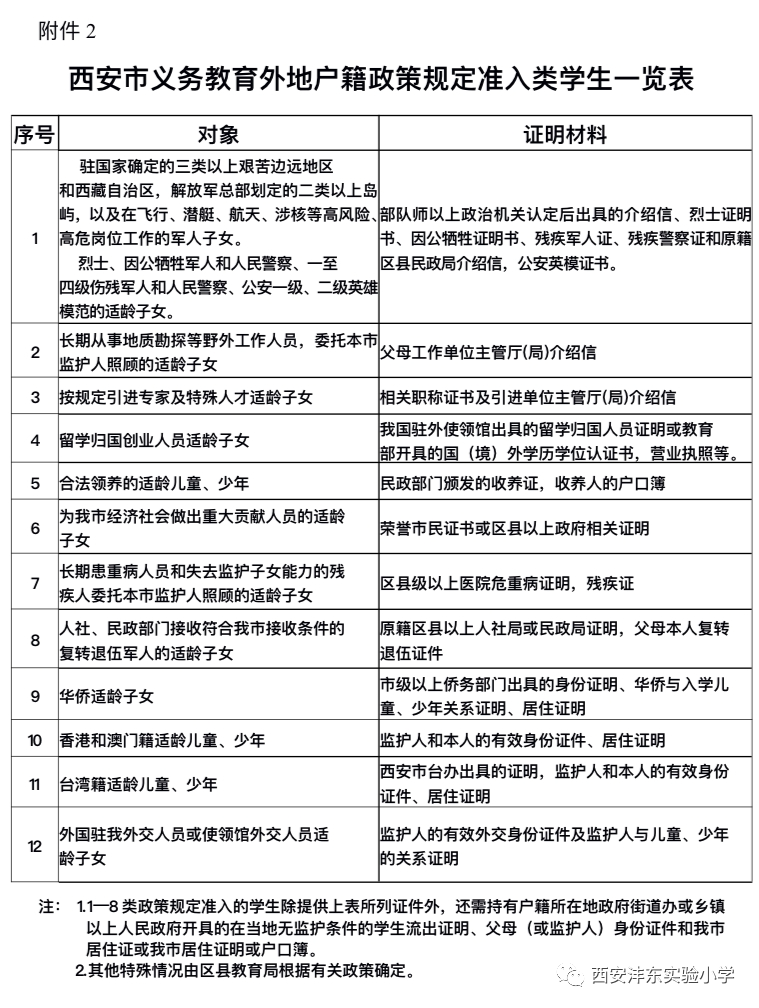
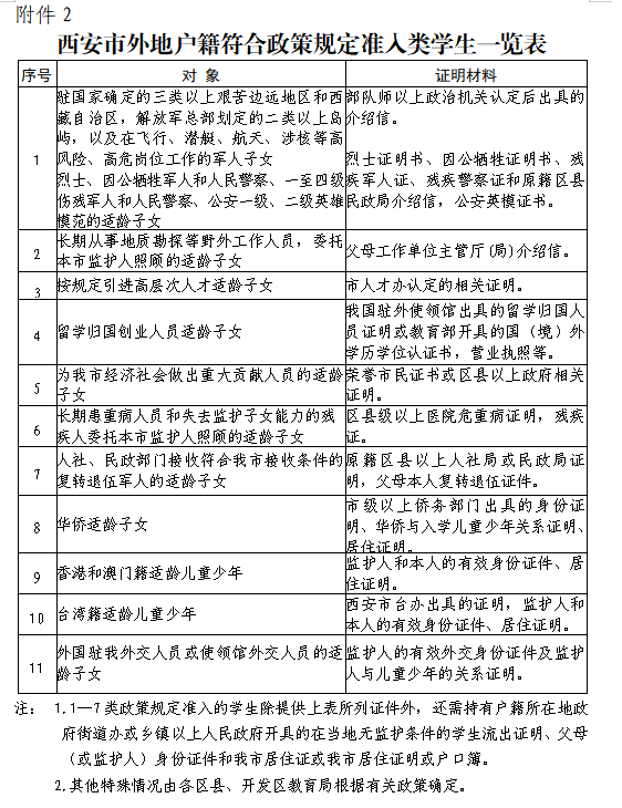
①优抚对象子女和符合我市义务教育阶段政策规定准入条件的适龄儿童(见附件3),由学生家长或其法定监护人,持《西安市义务教育招生入学信息审核登记表》及相关证明材料到我校资审点审验资料,取得《报名条》。
②凡符合进城务工人员随迁子女入学条件的适龄儿童(见附件4),由学生家长或其法定监护人,持“四证”及《西安市义务教育招生入学信息审核登记表》到我校资审点审验资料。进城务工人员是指非我市户籍但取得未央区居住证的务工人员及我市鄠邑区、蓝田县、周至县户籍到我区合法稳定居住的务工人员。西安市其他区县、开发区的交叉务工人员子女在户籍所在地按学区登记入学。
③廉租房(合同期内)、公共租赁住房(合同期内)承租人适龄子女家长持廉租房协议、公共租赁住房协议、户口簿及《西安市义务教育招生入学信息审核登记表》到我校资审点审验资料。(注:以上资料请家长准备好原件和复印件按顺序夹好并装入档案袋,再在档案袋上注明类别、姓名、联系电话、证件名称和件数。)
第二步:发放《报名条》
我校适龄儿童所提交资料经学校审验并登录《未央区义务教育招生入学管理平台》生成《报名条》后再发放于资料被审验通过后的家长。具体领取《报名条》时间如下:
学区范围内未央户籍:6月29日---7月1日
学区范围内非未央户籍:7月2日---7月3日
第三步:招生录取
7月12日-15日:录取房户一致的未央区适龄儿童。资料审核通过后,凡未参加民办学校电脑随机录取的适龄儿童,由学校直接录取,若学位有限,按照户籍迁入的先后顺序进行录取;凡参加民办学校电脑随机录取未被录取的适龄儿童,学区学校有空余学位者直接录取,无空余学位者由区教育局根据学位实际情况,参考家长意愿学校,统筹安排至辖区公办学校入学。
7月16-22日:录取优抚对象子女,政策准入类学生,集体户、廉租房、公租房、省市人才交流服务中心集体户落户人员适龄子女,非中国国籍学生和进城务工人员随迁子女。我校将根据新生入学程序,在安排完户籍与实际居住地一致的适龄儿童入学后,再根据登记入学人数和学校学位供给等情况,上报教育局统筹安排学区优抚对象子女,政策准入类学生,集体户、廉租房、公租房、省市人才交流服务中心集体户落户人员适龄子女,非中国国籍学生和进城务工人员随迁子女。非未央户籍适龄儿童,首先接收购买住房但户口尚未迁入的业主子女,如果学位有限,按照购房时间先后顺序接收;其次,接收未购买住房户口也未迁入随迁子女,如果学位有限,先接收我市鄠邑区、蓝田县、周至县户籍到我学区合法稳定居住的务工人员子女,再接收市外进城务工人员随迁子女,如果学位有限,按照“积分排序、社保优先”的方法报区教育局全区统筹安排(具体见附件4)。
第四步:教育局统筹协调
7月23-27日,对于符合入学条件但学校容纳不下的适龄儿童,学校登记造册上报教育局,教育局参考家长意愿学校,在全区范围内统筹安排。第五步:办理入学手续7月28日-30日家长持入学通知书到校办理入学手续。
五、招生咨询登记
登记处:方新小学大门西侧
登记时间:学校登记时间为正常工作日每天上午:9:00——11:30 下午:2:30——5:00,逾期不予登记!
咨询电话:86279572 86261555
联系人:代老师投诉电话:86279571
未央区方新小学
2020年6月19日
特别提示:凡来我校办理入学相关手续的适龄儿童家长应严格按疫情防控的相关要求做好防护。于6月21日上午9:00--11:30 学区范围内未央户籍适龄儿童
下午14:30--18:00学区范围内非未央户籍适龄儿童来校领取资审顺序号码,为后续资审有序进行做好准备。
本次顺序码仅作为报名登记信息所用,不作为招生录取依据。
一、学区范围:
北区:尚德路(含沿线)以东,顺城北巷以南,解放路以西,西五路以北;
南区:皇城东路(原1-5号)以东,西五路以南,解放路以西,东新街以北。
二、登记时间:
6月23日-7月3日。
1.家长下载表格并填写
6月23日前家长登录西安市教育局门户网站、西安市义务教育招生入学管理平台(网址:http://www.xaywjy.com)及其微信公众号(xaywjy)自行下载并填写《西安市义务教育招生入学信息审核登记表》。
2.入学信息审核:
2020年6月27日(周六)上午8:30-11:30集中审核,其他时间为分散审核时间。
三、儿童年龄:
2014年8月31日(含8月31日)以前出生。 四、提供证件:
1.下载并填写的《西安市义务教育招生入学信息审核登记表》。
2.入学儿童全家户口薄原件和复印件(首页和孩子页上下复印到一张A4纸上)。
3.房产证明原件和复印件(A4纸张)。
4.监护人双方身份证原件和复印件(A4纸张)。
5.适龄儿童《出生证》原件和复印件(A4纸张)。
五、注意事项:
请适龄儿童法定监护人按照规定时间进行登记办理,学校招生登记工作办公室电话029-87459246或029-87459682转8000。挂靠户、空户、假户籍等非正常户籍以及在学区内购房但未落户籍的均不作为就近入学的依据。
西安市实验小学
二〇二〇年六月二十日
一、年龄范围:
2014年8月31日前(含8月31日)出生的适龄儿童。
二、学区划分:
东:文景路
南:纬三十街——明光路——与莲湖区交界
西:朱宏路
北:北二环
注:北二环及凤城一路之间接收原董家村村民子女。
三、招生计划:
我校秋季一年级计划开设五个班,招生275人;
四、审验资料时间安排:
本区户籍,6月23日9:00至6月28日17:00;
非本区户籍,6月29日9:00至7月3日17:00。法定节假日休息。
五、招生条件:
①房户一致
辖区内户籍与实际居住地一致的适龄儿童家长持全家户口簿、儿童《预防接种证》、《西安市义务教育招生入学信息审核登记表》(附件1)到学区小学审验资料,取得《报名条》。
②人户分离
人户分离适龄儿童家长持户口簿、《西安市义务教育招生入学信息审核登记表》,已购房的需提供房产证或购房合同;未购房的需提供无房证明、租房合同、租住地社区或物业开具的居住证明,到实际居住地对应的公办学校资审点进行资格审查,取得《报名条》。
③拆迁户
因城区改造拆迁村民适龄儿童少年入学,原就学学区学校未拆除的,在原学区学校进行资格审核;原就学学区学校拆除,拆迁安置房未交付使用,家庭临时租住的,家长须持户口簿、房屋拆迁协议、租房合同、社区证明到租房地对口学校进行资格审查;拆迁已入住安置地,到安置地对应学校进行资格审查,取得《报名条》。
④集体户籍
户籍随父母在未央区集体户上的适龄儿童少年、在未央区居住的陕西省人才交流服务中心及西安市人才服务中心集体户落户人员的适龄儿童少年家长持户口簿、《西安市义务教育招生入学信息审核登记表》,已购房的提供房产证或购房合同;未购房的提供无房证明、租房合同、租住地社区或物业开具的居住证明到实际居住地对应的公办学校资审点进行资格审查,取得《报名条》。
⑤挂户、空户、假户口等非正常户籍
挂户:全家户口簿应是父母和孩子在同一户籍上并在父母房产地实际居住的户籍证明。如孩子户籍和户主或房主是非直系亲属关系或孩子单独立户的户籍,不作为就近入学的依据。
空户:适龄儿童的户籍落户在实际并不存在的地址上。
假户:适龄儿童的户籍在假户口簿或其他非正常户籍证明上。
挂户、空户、假户等,到实际居住地所属的公办学校资审点审验资料,取得《报名条》。非正常户籍不作为就近入学依据,区教育局根据学位情况,在全区范围内统筹安排。
(2)非本区户籍
①优抚对象子女和符合我市义务教育阶段政策规定准入条件的适龄儿童(见附件2),由学生家长或其法定监护人,持《西安市义务教育招生入学信息审核登记表》及相关证明材料到实际居住地所属的公办学校资审点审验资料,取得《报名条》。
②凡符合进城务工人员随迁子女入学条件的适龄儿童 (见附见3),由学生家长或其法定监护人,持“四证”及《西安市义务教育招生入学信息审核登记表》到实际居住地所属的公办学校资审点审验资料,取得《报名条》。
进城务工人员是指非我市户籍但取得未央区居住证的务工人员及我市鄠邑区、蓝田县、周至县户籍到我区合法稳定居住的务工人员。西安市其他区县、开发区的交叉务工人员子女在户籍所在地按学区登记入学。
③廉租房(合同期内)、公共租赁住房(合同期内)承租人适龄子女
家长持廉租房协议、公共租赁住房协议、户口簿及《西安市义务教育招生入学信息审核登记表》到实际居住地所属的公办学校资审点审验资料,取得《报名条》。
以上材料如未特别注明,家长需同时准备原件和复印件,原件经审核后退回,复印件用于存档。
六、招生程序:
(一)信息审核登记表:
登录未央区政府网、西安市教育局门户网站、西安市义务教育招生入学管理平台(网址:http:// www.xaywjy.com)(以下简称“招生平台”)或微信公众号(xaywjy),自行下载并填写《西安市义务教育招生入学信息审核登记表》(见附件1)。
(二)资料审核
(三)招生录取
1、7月12-15日,录取房户一致的未央区适龄儿童少年。资料审核通过后,凡未参加民办学校电脑随机录取的适龄儿童少年,由学区学校直接录取,若学位有限,按照户籍迁入的先后顺序进行录取;凡参加民办学校电脑随机录取未被录取的适龄儿童少年,学区学校有空余学位者直接录取,无空余学位者由区教育局根据学位实际情况,参考家长意愿学校,统筹安排至辖区公办学校入学。
2、7月16-22日,录取优抚对象子女,政策准入类学生,集体户、廉租房、公租房、省市人才交流服务中心集体户落户人员适龄子女,非中国国籍学生和进城务工人员随迁子女。我校将根据新生入学程序,在安排完户籍与实际居住地一致的适龄儿童少年入学后,如有空余学位,根据空余的学位数,按照优抚对象子女,政策准入类学生,集体户、廉租房、公租房、省市人才交流服务中心集体户落户人员适龄子女,非中国国籍学生和进城务工人员随迁子女的顺序录取,截止学位满额。
如还有空余学位,接收非未央户籍适龄儿童,首先接收购买住房但户口尚未迁入的业主子女,如果学位有限,按照购房时间先后顺序接收;其次,接收未购买住房户口也未迁入随迁子女,如果学位有限,先接收我市鄠邑区、蓝田县、周至县户籍到我区合法稳定居住的务工人员子女,再接收市外进城务工人员随迁子女,如果学位有限,按照“积分排序、社保优先”的方法录取(具体见附件4)。
3、7月23-27日,对于符合入学条件但学校容纳不下的适龄儿童少年,学校登记造册上报教育局,教育局参考家长意愿学校,在全区范围内统筹安排。
七、咨询电话:86399984
联系人:娄宁 13119116053
附件:
1、西安市义务教育招生入学信息审核登记表;
2、西安市外地户籍符合政策规定准入类学生一览表;
3、未央区进城务工人员随迁子女入学办法;
4、西安市未央区教育局义务段新生入学学位安排意见征询书;
5、无监护条件学生流出证明(参考模板);
6、特殊群体子女入学;
学校在整个招生过程中将严格执行国家相关政策,不收取任何形式的赞助费、入校费等,也请各位家长提高警惕,防止他人利用家长为孩子择校的迫切心理骗取钱财,请社会各界监督。
注:
1、请各位家长将所有材料一律装入自备的档案袋!
2、请各位家长相互转告,学校将严格按照公示办理时间执行,因个人原因造成的没有按时审核等视为放弃,过期不予办理!
未央区范家村小学
2020年6月19日

招生范围
1、户籍在六村堡、相家巷、阎家村、铁锁村、民娄村的2014年8月31日(含8月31日)以前出生的适龄儿童;
2、西安市内鄠邑区、周至县、蓝田县户籍在六村堡、相家巷、阎家村、铁锁村、民娄村合法稳定居住且工作单位地点在未央区内的务工人员随迁子女。
(新城区、碑林区、莲湖区、灞桥区、雁塔区、各开发区、阎良区、临潼区、长安区、高陵区、西咸新区五个新城、国际港务区及高新区托管原雁塔区和原长安区户籍的交叉务工人员,其子女在户籍所在地登记入学);
3、非本市户籍在六村堡、相家巷、阎家村、铁锁村、民娄村合法稳定居住且工作单位地点在未央区内的务工人员随迁子女。
招生计划
我校2020年秋季一年级计划招生两个班,每班45人,共90人。
招生程序
适龄儿童入学登记前必须接受信息审核,审核顺序与入学无关,请家长错时前往,避免聚集。
1、填写招生入学信息审核登记表:
凡符合以上条件的适龄儿童家长请在2020年6月23日前登录未央区政府网、西安市教育局门户网站、西安市义务教育招生入学管理平台(网址:http:// www.xaywjy.com)或微信公众号(xaywjy),自行下载并如实、工整填写《西安市义务教育招生入学信息审核登记表》一式两份;

2、本学区户籍登记审核:
本学区户籍:6月23日9:00——6月28日17:00(法定节假日休息),学校对本学区(六村堡、相家巷、阎家村、铁锁村、民娄村户籍的适龄儿童)进行审核。请本学区的家长携带全家户口簿原件、复印件(A4纸复印户口簿首页、父亲页、母亲页、孩子页并装订)、儿童预防接种证原件、一式两份填写无误并确认签字的《西安市义务教育招生入学信息审核登记表》来校审核;
3、非本学区户籍审核登记
非本学区户籍:6月29日9:00——7月3日17:00(法定节假日休息),学校对非本学区外的符合条件的外来务工人员随迁子女进行审核,请家长携带“四证”(见下)、接种证原件按时来校审核。
①居住证明:非本市户籍的务工人员随迁子女需提供父母双方在本区公安部门办理的有效居住证。(父母双方在六村堡、相家巷、阎家村、铁锁村、民娄村居住证),居住证地址必须与实际居住地址一致;本市户籍(鄠邑区、蓝田县、周至县)的随迁子女需提供随迁子女父母双方(或一方)于2020年6月30日前签订的连续半年以上在六村堡、相家巷、阎家村、铁锁村、民娄村居住的有效租房合同;
②务工证明:随迁子女父母双方在未央区合法、真实、有效的劳动务工合同或个体营业执照等务工的相关证明材料。
③户籍证明:随迁子女与父母同一户籍的户口簿及父母的身份证原件及复印件。
④流出证明:适龄儿童户籍所在地乡镇人民政府或街道办事处开具的务工人员子女在户籍地无监护条件,同意学生流出接受义务教育的证明。

备注:【以上材料家长需同时准备原件和复印件(除接种证),原件经审核后退回,复印件用于存档。家长必须确保提供的所有资料真实合法,若提供虚假、违法证明将取消入学资格,一律回户籍所在地就读。】
招生咨询电话:15291487081
投诉电话:84313071
西安市未央区六村堡小学
2020年6月19日
招生范围
1、户籍在讲武殿北村、讲武殿南村的2014年8月31日(含8月31日)以前出生的适龄儿童;
2、西安市内鄠邑区、周至县、蓝田县户籍在讲武殿北村、讲武殿南村合法稳定居住且工作单位地点在未央区内的务工人员随迁子女。(新城区、碑林区、莲湖区、灞桥区、雁塔区、各开发区、阎良区、临潼区、长安区、高陵区、西咸新区五个新城、国际港务区及高新区托管原雁塔区和原长安区户籍的交叉务工人员,其子女在户籍所在地登记入学);
3、非本市户籍在讲武殿北村、讲武殿南村合法稳定居住且工作单位地点在未央区内的务工人员随迁子女。
招生计划
我校2020年秋季一年级计划招生两个班,每班45人,共90人。
招生程序
适龄儿童入学登记前必须接受信息审核,审核顺序与入学无关,请家长错时前往,避免聚集。
1、自行下载填写招生入学信息审核登记表:凡符合以上条件的适龄儿童家长请在2020年6月23日前登录未央区政府网、西安市教育局门户网站、西安市义务教育招生入学管理平台(网址:http:// www.xaywjy.com)或微信公众号(xaywjy),自行下载并如实、工整填写《西安市义务教育招生入学信息审核登记表》一式两份;(见下表)

2、本学区户籍:6月23日9:00——6月28日17:00,学校对本学区(讲武殿北村、讲武殿南村户籍的适龄儿童)进行审核。请本学区的家长携带全家户口簿原件、复印件(A4纸复印户口簿首页、父亲页、母亲页、孩子页并装订)、儿童预防接种证原件、一式两份填写无误并确认签字的《西安市义务教育招生入学信息审核登记表》来校审核;
3、非本学区户籍:6月29日9:00——7月3日17:00,学校对非本学区外的符合条件的外来务工人员随迁子女进行审核,请家长携带“四证”(见下)、接种证原件按时来校审核。
1.居住证明:非本市户籍的务工人员随迁子女需提供父母双方在本区公安部门办理的有效居住证。(父母双方在讲武殿北村、讲武殿南村居住证),居住证地址必须与实际居住地址一致;本市户籍(鄠邑区、蓝田县、周至县)的随迁子女需提供随迁子女父母双方(或一方)于2020年6月30日前签订的连续半年以上在讲武殿北村、南村居住的有效租房合同;
2.务工证明:随迁子女父母双方在未央区合法、真实、有效的劳动务工合同或个体营业执照等务工的相关证明材料;
3.户籍证明:随迁子女与父母同一户籍的户口簿及父母的身份证原件及复印件。
4.流出证明:适龄儿童户籍所在地乡镇人民政府或街道办事处开具的务工人员子女在户籍地无监护条件,同意学生流出接受义务教育的证明。
【以上材料家长需同时准备原件和复印件(除接种证),原件经审核后退回,复印件用于存档。家长必须确保提供的所有资料真实合法,若提供虚假、违法证明将取消入学资格,一律回户籍所在地就读。】
招生咨询电话
81331360
84357079
15389032755
18291828899
一.招生计划:
2020年秋季一年级计划招收8个班,400名学生。
二.学区范围:
南皂河、北皂河、八兴滩、新民村、二府营、泥河村、芊域阳光(原西坡村)、郑家村、杜家村、师家营、沙河滩村。
三.招生对象:
年满六周岁、2014年8月31日(含)以前出生的适龄儿童。
四.登记程序及时间安排:
适龄儿童少年来校登记前须接受信息审核,学生及其家长登录西安市义务教育招生入学管理平台(网址:http:// www.xaywjy.com)(简称“招生平台”)及其微信公众号(xaywjy)自行下载并填写《西安市义务教育招生入学信息审核登记表》(见附件),带上登记表并按照以下安排来校审核登记,所有审核材料需提供原件及复印件。


以上所有证明材料,家长须同时准备原件和A4纸复印件。户口簿复印首页、户主页、父母页、适龄儿童页;接种证复印儿童名字页;身份证正反面复印在同一张纸上。所有原件经审核后退回,复印件用于存档不予退回。
五.招生录取顺序:
我校2020年招生将分七步走,根据学位情况,按照招生步骤依次招收。
第一步:接收学区内本地户籍与实际居住地一致的适龄儿童入学。
第二步:接收沣东新城城区改造拆迁户子女新生入学。
第三步:接收《优抚对象子女义务教育入学》相关政策的子女入学。
第四步:接收义务教育学段政策规定准入条件的子女入学。
第五步:接收沣东新城集体户落户人员适龄儿童入学。
第六步:接收居住地在沣东新城范围内的陕西省人才交流服务中心、西安市人才交流中心集体户代管户主子女入学。
第七步:接收学区内外来务工人员子女入学。按照居住证签发时间的先后顺序接收(周至县、蓝田县、鄠邑区按租房合同的签订时间)。
若学校学区范围内符合政策的入学儿童数量超过学校接收能力,学校按照以上第一步至第七步的顺序招满后,将其余学生登记造册上报沣东新城教育卫体局,教育卫体局将重新分配。
六.审核说明:
1.请各位家长务必按照规定时间进行登记,带上幼儿本人及孩子近期二寸照片一张,未按时到学校进行资格审核和信息登记的,视为自动放弃学位,过期不予办理。
2.凡提供虚假信息、证明、证件和有其他弄虚作假行为的,将不予登记。
七.时间地点:
时间:上午8:30-11:30,下午2:30-4:30(节假日、双休日不登记)。
地点:沣东三小
招生办公室负责人:张老师
咨询电话:89141086


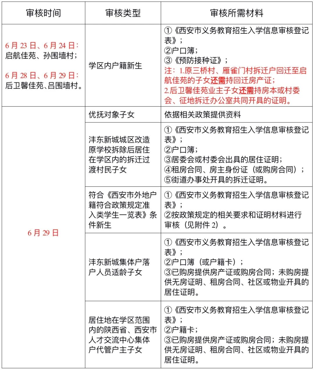
招生计划
2020年秋季一年级计划招收6个班,270名学生。
学区范围
后卫馨佳苑、孙围墙村、吕围墙村、启航佳苑。
招生对象
凡年满6周岁、2014年8月31日(含)以前出生的适龄儿童均可审核登记。
信息审核(均需原件和复印件)
适龄儿童入学登记前须接受信息审核,学生及其家长登录西安市义务教育招生入学管理平台(网址:http://www.xaywjy.com)及其微信公众号(xaywjy)自行下载并填写《西安市义务教育招生入学信息审核登记表》(见附件1)。


以上所有审核材料均需原件和A4纸复印件。户口簿需复印首页、父母页和适龄儿童页共4页;接种证复印适龄儿童名字页;身份证要求正反面复印在同一张纸上。
录取顺序
第一顺序:接收学区内本地户籍与实际居住地一致的适龄儿童入学。
第二顺序:接收符合《优抚对象子女义务教育入学》相关政策的适龄儿童入学。
第三顺序:接收沣东新城城区改造原学校拆除后居住在学区内的拆迁过渡村民子女(以开具的拆迁证明时间排序)。
第四顺序:接收符合《西安市外地户籍符合政策规定准入类学生一览表》(见附件2)各类情况的适龄儿童入学。
第五顺序:接收沣东新城集体户落户人员适龄子女入学。
第六顺序:接收居住地在学区范围内的陕西省、西安市人才交流中心集体户代管户主子女入学。
第七顺序:接收在学区内购买住房但户口未迁入的随迁子女入学。如果有空余学位,以网签合同或合法房产证为准,按照购房时间的先后顺序接收。
第八顺序:接收租住在学区内进城务工人员随迁子女入学(以最早签发居住证的时间先后顺序排序)。
若学校学区范围内符合政策的入学儿童数量超过学校接收能力,学校按照第一至第八招生录取顺序招满后,将其余学生登记造册上报,由教育局重新分配。
审核说明
1.家长务必按照规定时间进行审核,并提供孩子近期二寸照片一张,填写《新生入学资料审核承诺书》,凡未按时登记,视同自动放弃学位。疫情期间,只允许1名监护人佩戴口罩到校进行资料审核。(注:周内登记时间:早上8:30--11:30;下午2:30--5:00;节假日、双休日不登记。)
2.进城务工人员提供父母双方居住证若有换证情况,请咨询派出所并打印最早签发居住证的相关证明。
3.凡提供虚假信息、证明、证件和有其他弄虚作假行为的,将不予审核。

西安沣东第二小学招生办公室
负责人:相老师
咨询电话:029--62958017
西安沣东第二小学
2020年6月19日



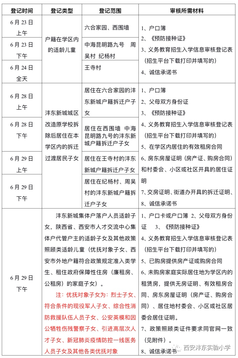
一、招生计划
我校2020年秋季计划招收10个班,新生学位数为450个。
二、学区范围
六合家园、西围墙、王寺村、纪杨村、周吴村、中海昆明路九号
三、招生对象
2014年8月31日(含8月31日)以前出生的学区内适龄儿童、进城务工人员随迁子女、外地户籍符合政策规定准入类学生。
适龄儿童因身体状况需要延缓入学的,其父母或者其他法定监护人应当提出书面申请,报户籍所在地街道办事处备案。
四、招生程序
适龄儿童少年取得《西安市2020年义务教育招生入学登记告知书及报名条》,即为完成学校登记或统筹公办学位的登记。确定在公办学校就读的,不再进行网上报名。
学校先安排学区内户籍与实际居住地一致的适龄儿童少年入学,再根据登记入学人数、学位供给等情况,按照“提前摸底、公布学位、公开规则、参考意愿、相对就近、统筹兜底”的原则安排学区其他适龄儿童少年入学。具体招生顺序如下:
1、接收学区内本地户籍与实际居住地一致的适龄儿童入学。
2、接收符合《优抚对象子女义务教育入学》相关政策的适龄儿童少年入学。
3、接收沣东新城城区改造原学校拆除后居住在学区内的拆迁过渡村民子女入学。
4、接收符合《西安市外地户籍符合政策规定准入类学生一览表》里各类情况的适龄儿童入学。
5、接收沣东新城集体户落户人员适龄子女入学。
6、接收租住政府保障性住房(廉租房、公租房)的家庭子女入学。
7、接收居住地在学区范围内的陕西省、西安市人才交流中心集体户代管户主子女入学。
8、接收外来务工人员随迁子女及其他情况的学生入学。
如果学区范围内符合政策的入学儿童数量超过学校接纳能力,学校按照招生程序招满后,将其余学生登记造册后上报教育卫体局。教育卫体局将根据辖区学位空余情况,结合家长意愿学校,依据实际居住地址,统筹安排符合政策的适龄儿童入学,若家长意愿学校学位已满,统筹安排到有空余学位的学校入学。
五、招生时间及信息审核材料要求
适龄儿童少年入学登记前须接受信息审核,学生及家长登录西安市义务教育招生入学管理平台(网址:http://www.xaywjy.com)及其微信公众号(xaywjy)自行下载并填写《西安市义务教育招生入学信息审核登记表》,根据学校招生工作安排,家长持相关资料到我校(招生入学信息审核点)进行信息审核登记,入学信息审核通过后,取得《报名条》,确定在公办学校就读的,不再进行网上报名。
(所有信息审核材料均需原件和A4纸大小的复印件。户口簿需复印含有首页、父母户口页和适龄儿童户口页;接种证复印适龄儿童信息页;居住证、身份证要求父母信息正反面复印在同一张纸上。)


注:进城务工人员指:非西安市户籍并取得西安市居住证的务工人员;周至县、蓝田县、鄠邑区户籍到城区合法稳定居住务工的人员。
西安市其他区县、开发区户籍的交叉务工人员,其子女在户籍所在地按学区登记入学。沣东新城、沣西新城、秦汉新城、泾河新城、空港新城户籍的交叉务工人员,其子女在原户籍所在地按学区登记入学。
六、审核说明
1、家长务必按照规定时间进行适龄儿童入学信息审核登记,来时带上《西安市义务教育招生入学信息审核登记表》(信息需填写完整)、《诚信承诺书》(样表附后)及所需审核资料。重要提示:凡未在规定时间内办理信息审核登记的视同为自动放弃学位。
(注:周内信息审核登记时间:上午:8:30—11:30 下午:14:30—17:00,节假日、双休日不登记)
2、下列情况不作为就近入学的依据:
A:购 房:按照义务教育相关法律条文规定,常住户籍是适龄儿童少年免试就近入学的基本条件,适龄儿童少年父母在我区购房但未落户籍的。
B:假户籍:伪造的假户口或其他非正常户籍证明的。
C:空 户:因家长择校造成孩子的户籍落在实际并不存在的地址上。
D:挂 户:适龄儿童户籍与户主为非直系亲属的。
E:集体户:家庭有购房但将户籍落在集体户的适龄子女。
七、其他要求及注意事项
1、申请人提供虚假信息、证明、证件和其他弄虚作假行为的,将一审终止,不予办理信息审核登记。
2、在规定时间内,没有按时到学校进行资格审核和信息登记的适龄儿童,将不予另行信息审核办理。
3、已在他校入学或建立学籍的学生不予信息审核办理。
4、如果是2013年8月31日以前出生的儿童,家长需提供无学籍证明,凡提供虚假学籍证明的一律退回原籍就学。
5、所有审核材料均需原件和A4纸复印件,原件经审核后退回,复印件学校留存不退还。
6、家长按照学校招生公告中的规定时间,持相关证件经门卫同意后到学校招生办公室进行信息审核验证登记。
7、因现在仍属于疫情防控期间,请家长来时做好个人防护、自觉接受体温检查、按照工作人员安排扫码入校,遵守学校招生秩序。
西安沣东实验小学招生办公室
咨询电话:84368442—8105
负责人:孙老师 王老师




来源:西安幼升小网
西安2020幼升小攻略
西工大系小学 师大系小学 交大系小学 碑林区小学 莲湖区小学 经开系小学 高新系小学 曲江系小学 长安区小学
近期热门推荐