@西安家长,儿童床上用品不合格名单来了!赶快“排雷”

安小慧
2019/12/16

还有什么是当爸妈最操心的?
除了学习,
“孩子的安全”一定能排上前三甲!


天下爸妈无奇不能,

            天赋技能登峰造极:

陪娃玩游戏,分分钟化身“戏精本精”;
为了娃的胃口,变身“营养百科”;
陪娃锻炼,样样功夫到家。
可要说,有什么是娃爸娃妈们最专业的?那必须的是“侦探+保镖”,地毯式搜索威胁娃安全的地方。
可有一个地方,常常被娃爸娃妈们所忽略,自认为非常安全,那就是——孩子的床


北京市消费者协会曾公布双层床比较试验结果,结果显示,28件双层床样品不符合相关标准。


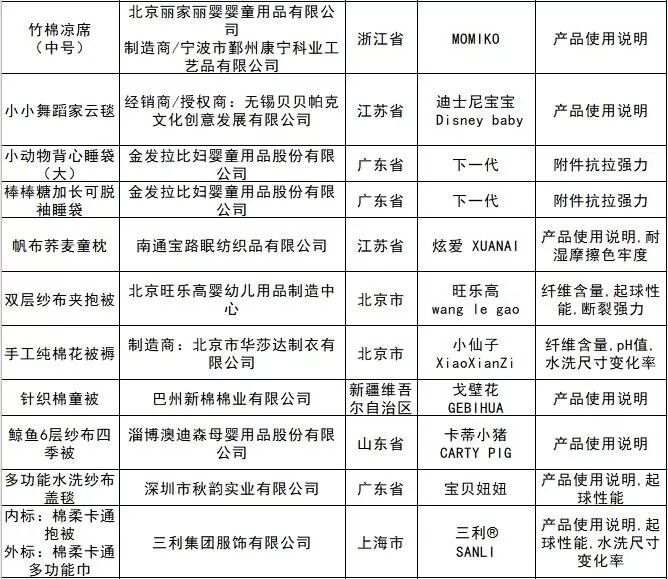
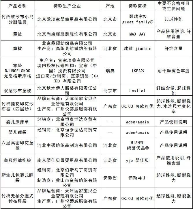
不仅是双层床容易出问题,近期北京市市场监督管理局对市场上销售的儿童床上用品进行了抽检。经检测发现:市场上部分儿童床上用品质量存在问题,主要为产品使用说明、纤维含量、水洗尺寸变化率、起球性能等不符合相关标准要求。
儿童床品抽检不合格产品名单
(来源:北京市市场监督管理局官网)


儿童床品抽检不合格且未送达产品名单
(来源:北京市市场监督管理局官网)

各位娃爸娃妈们,
孩子平安是我们最大的心愿,
赶紧排查一下孩子的床上用品吧!
孩子的安全无小事!
欢迎大家积极转发,让更多爸妈看到!

来源:西安eTV